Bedoukian   RussellIPM   Pherobank   Piezo-Electric-Micro-Sprayer


Home
Animal Taxa
Plant Taxa
Floral Taxa

Semiochemicals

Plant Compounds
Floral Compounds
Semiochemicals & Taxa
Synthesis
ID Tools
Control
Invasive spp.
References
Abstract
Guide
Alpha Scents
Alpha Scents
PheroBio
InsectScience
E-EcoNex
Semiochemical
U-Chemo
Print
Email to a Friend

« Previous Compounddisidein    Next Compounddispacamide B »

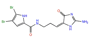
Semiochemical - dispacamide A [Dispacamide A]



Bedoukain RussellIPM

Discuss this Compound    Help


Dispacamide A
Dispacamide A
Formula:C11H11Br2N5O2
CAS#:177744-33-1
MW:405.05

[MS




Dots surface:

Species utilize Dispacamide A in its chemical communication system


Agelasida, Agelasiidae 
Agelas clathrodes      P
¦Category of the chemical signal
A -   Attractant
Al -   Allomone
K -   Kairomone
P -   Pheromone
Sy -   Synomone¦
 
¦(*) indicates that compound is active¦    Orange elephant ear sponge 
Agelas conifera      P
¦Category of the chemical signal
A -   Attractant
Al -   Allomone
K -   Kairomone
P -   Pheromone
Sy -   Synomone¦
 
¦(*) indicates that compound is active¦    Brown tube sponge 
Agelas dispar      P
¦Category of the chemical signal
A -   Attractant
Al -   Allomone
K -   Kairomone
P -   Pheromone
Sy -   Synomone¦
 
¦(*) indicates that compound is active¦     
Agelas longissima      P
¦Category of the chemical signal
A -   Attractant
Al -   Allomone
K -   Kairomone
P -   Pheromone
Sy -   Synomone¦
 
¦(*) indicates that compound is active¦     
Agelas oroides      P
¦Category of the chemical signal
A -   Attractant
Al -   Allomone
K -   Kairomone
P -   Pheromone
Sy -   Synomone¦
 
¦(*) indicates that compound is active¦    Orange crater sponge 
 

 
Citation: El-Sayed AM 2025. The Pherobase: Database of Pheromones and Semiochemicals. <http://www.pherobase.com>.
Ⓒ 2003-2025 The Pherobase - Extensive Database of Pheromones and Semiochemicals. Ashraf M. El-Sayed.
Page created on 8-July-2025